開放日活動安排
理、工、商、人文社會科學學院、雙學位及跨學科學士學位課程展示(吳家瑋學術廊1-2 樓)
學術及專題講座(詳情請參閱背頁)
大學簡介暨招生說明會(請參閱背頁講者介紹)
參觀校園及實驗室(請提前在指定地點登記)
時間 香港科技大學簡介
暨招生說明會 學術/專題講座 參觀理學院
實驗室
參觀工學院
實驗室
校園導覽
(圖書館、學生宿
舍及校園設施)
地點 蔣震演講廳
(LT- J)
林護演講廳
(LT- B)
理學院展位 工學院展位 吳家瑋學術廊
登記處*
(每節二十人)
09:00 09:00 – 09:30
工學院講座
09:30 09:30 – 10:30
理學院講座系列
● ●
10:00 ●
10:30 10:30 – 11:00
香港科技大學簡介 ● ● ●
11:00 11:00 – 12:00
本科招生說明會
11:15
● ●
11:30 ●
12:00 12:15 – 13:00
商學院講座
● ● ●
12:30 12:45
● ●
13:00 ● ●
13:30 ●
14:00 ●
香港科技大學本科招生網頁:http://join.ust.hk/mainland
*開放日當天由 9點 30分開始至下午 2時正設有校園導覽,歡迎家長及學生參加。參觀的設施包括圖書館、宿舍、以及其他康體設施,歷時一小時。
登記處設於吳家瑋學術廊,校園導覽每節 20人,每小時 00分、20分、40分出發。
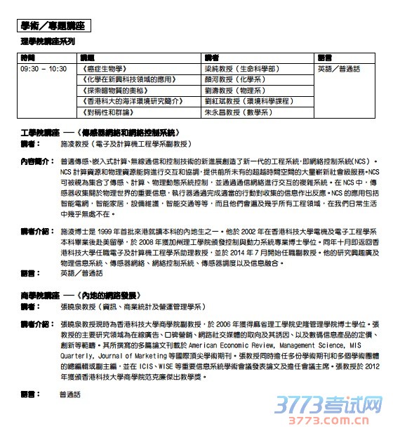
學術/專題講座
理學院講座系列
時間 講題 講者 語言
09:30 – 10:30 《癌症生物學》 梁純教授(生命科學部) 英語/普通話
《化學在新興科技領域的應用》 顏河教授(化學系)
《探索暗物質的奧秘》 劉濤教授(物理系)
《香港科大的海洋環境研究簡介》 劉紅斌教授(環境科學課程)
《對稱性和群論》 朱永昌教授(數學系)
工學院講座 ──《傳感器網絡和網絡控制系統》
講者: 施凌教授(電子及計算機工程學系副教授)
內容簡介: 普適傳感、嵌入式計算、無線通信和控制技術的新進展創造了新一代的工程系統,即網絡控制系統(NCS) 。
NCS計算資源和物理資源能夠進行交互和協調,提供前所未有的超越時間空間的大量嶄新社會級服務。NCS
可被視為集合了傳感、計算、物理動態系統控制,並通過通信網絡進行交互的複雜系統。在 NCS中,傳
感器收集關於物理世界的重要信息,執行器通過完成適當的行動對收集的信息作出反應。NCS的應用包括
智能電網,智能家居,設備維護,智能交通等等,而且他們會遍及幾乎所有工程領域,在我們日常生活
中幾乎無處不在。
講者介紹: 施淩博士是 1999年首批來港就讀本科的內地生之一。他於 2002年在香港科技大學電機及電子工程學系
本科畢業後赴美留學,於 2008 年獲加州理工學院頒發控制與動力系統專業博士學位。同年十月即返回香
港科技大學任職電子及計算機工程學系助理教授,並於 2014年 7 月開始任職副教授。他的研究興趣廣及
物理信息系統、傳感器網絡、網絡控制系統、傳感器調度以及信息融合。
語言: 英語/普通話
商學院講座 ──《內地的網路發展》
講者: 張曉泉教授(資訊、商業統計及營運管理學系)
講者介紹: 張曉泉教授現時為香港科技大學商學院副教授,於 2006 年獲得麻省理工學院史隆管理學院博士學位。張
教授的主要研究領域為在線廣告、口碑營銷、網路社交媒體的取向及其誘因、以及數碼信息產品的定價、
創新等範疇。其所撰寫的多篇論文刊載於 American Economic Review, Management Science, MIS
Quarterly, Journal of Marketing等國際頂尖學術期刊。張教授同時擔任多份學術期刊和多個學術團體
的總編輯或副主編,並在 ICIS、WISE等重要信息系統學術會議發表論文及擔任會議主席。張教授於 2012
年獲頒香港科技大學商學院范克廉傑出教學獎。
語言: 普通話

